Núcleo de Interoperabilidad de Datos (NID) - MINSAL
0.4.8 - draft Chile flag

This page is part of the Núcleo de Interoperabilidad de Datos (NID) - MINSAL (v0.4.8: STU1 Draft) based on FHIR (HL7® FHIR® Standard) R4. No current official version has been published yet. For a full list of available versions, see the Directory of published versions

Especificaciones de Negocio "Índice Maestro de Pacientes"

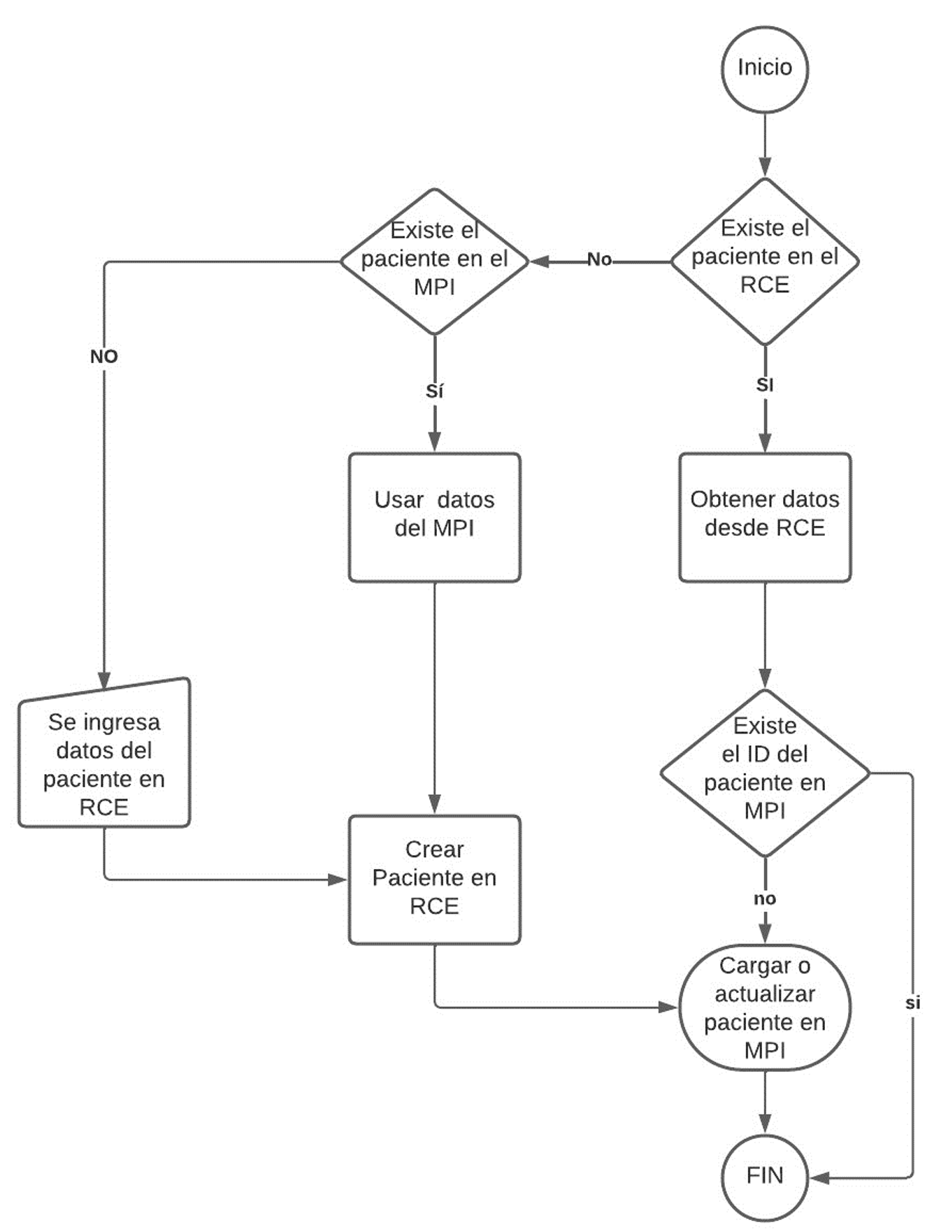
Diagrama de proceso

A continuación se presenta el diagrama relacionado con el proceso MPI

Casos de Uso

El alcance de esta guía de implementación aborda 1 escenario general, que es el siguiente:

a. Consultar y disponibilizar la información de prestadores:

ID de caso de uso Nombre del caso de uso Descripción del caso de uso
CU01 Consulta Identidad Paciente Consulta del sistema de información al maestro, si existe el paciente.
CU02 Responder resultado El maestro envía respuesta al sistema de información consultante, si existe o no el paciente.
CU03 Actualización de paciente Cuando el paciente exista, el sistema de información de salud o registro clínico electrónico actualizará la información en el Índice Maestro de Paciente.
CU04 Creación de pacientes Cuando el paciente no exista, el sistema de información de salud o registro clínico electrónico lo creará en el Índice Maestro de Pacientes
CU05 Fusión pacientes Cuando existan dos perfiles del mismo paciente, se fusionaron en un mismo registro.

Actores

  • Consultador: Sistema de información de salud o registro clínico electrónico implementado en un establecimiento de salud u organización, que requiera consultar la información de pacientes.
  • Actualizador: Sistema de información de salud o registro clínico electrónico implementado en un establecimiento de salud u organización, que indexa o actualiza la información de pacientes.
  • Disponibilizador: Sistema informático que carga la información de identificación de pacientes a partir de fuentes de confianza y la gestión del Maestro Índice de pacientes, identifica y disponibiliza a los sistemas de información de salud o registros clínicos electrónicos
  • Fusionador: sistema de información de salud o registro clínico electrónico implementado en un establecimiento de salud u organización, o persona a través de una interfaz, que requiera fusionar registros de pacientes cuando correspondan a la misma persona.